PIVeriMove
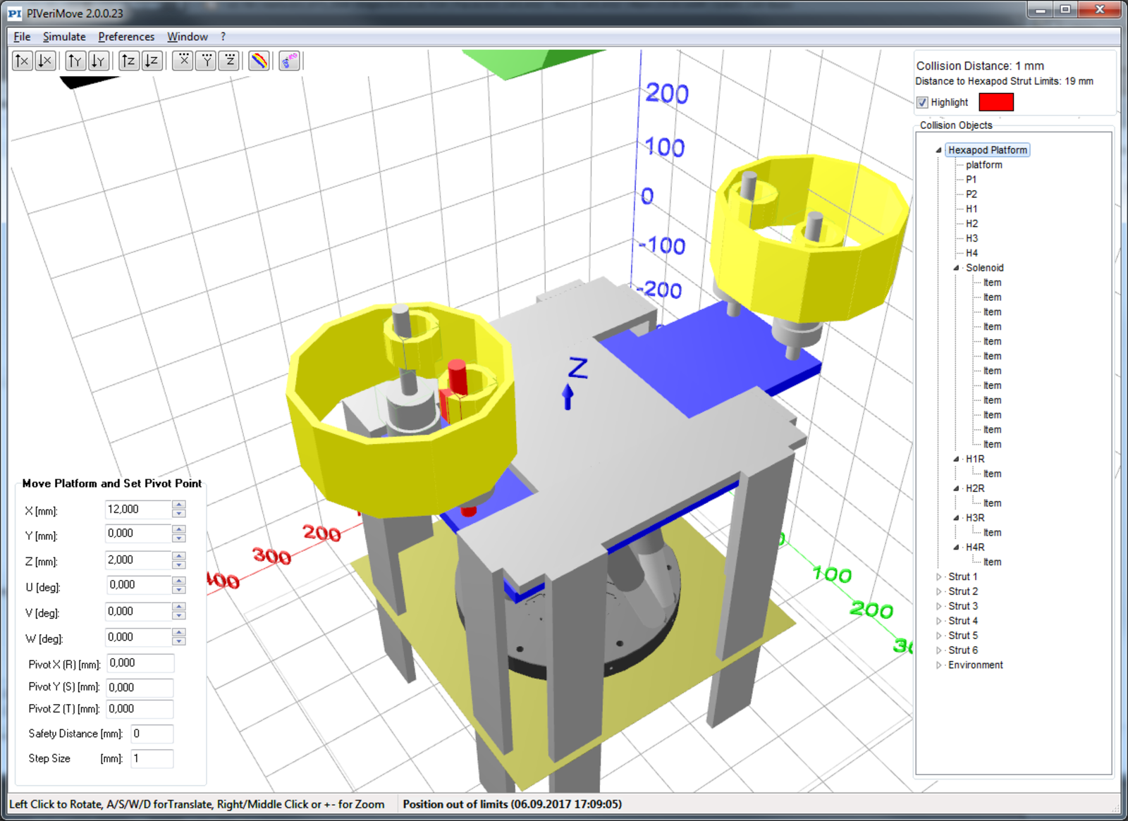
Restricted space can cause problems for both motion and positioning systems and the setups on the motion platform as well as for the surroundings. Even when great care is taken during the design of an experimental setup or a production unit, it is not always possible to avoid the risk of collision. The PIVeriMove software calculates the permitted travel ranges for hexapods, if there are any obstacles in the motion range: Whether a sample setup, other moving parts or the wall of the vacuum chamber.
The newly created configurations can be stored as the basis for the geometric calculations in the hexapod controller. The safety gap to the objects is checked online for each motion or position command. This results in new limits for the positions that the hexapod is permitted to occupy.
The target positions and all points along the trajectory where a collision could take place, are checked before being executed. If a collision is impending, the motion is not carried out. For extra safety, a minimum gap can be specified, which is added to the distance irrespective of the direction in space.
The pivot point, which is the reference point for rotation of the platform can be changed at any time.
Watch the video to learn how PIVeriMove software helps to prevent collisions of moving and static parts:
The workspace limits of parallel kinematics vary according to the current position (translational and rotational coordinates), the current coordinates of the pivot point, and the chosen coordinate system.
The limit value for the load of the hexapod varies as well depending on a number of factors:
- the orientation of the hexapod
- the load and the position of the center of mass,
- the position (translational and rotational coordinates) of the motion platform as well as
- the forces and torques that act on the motion platform of the hexapod.
The PI hexapod simulation tool can comfortably simulate and graphically represent all of these influencing factors. It is therefore possible to recognize any mechanical problems before the application is set up.
The simulation tool can be downloaded and used even before purchasing the PI product.
The program is also included in the scope of delivery of the PI hexapod software. After installing the PI software suite, it can therefore be comfortably started and used via the PIMikroMove user program.
Software Emulators - the Hexapod System as a Virtual Machine
It is often desirable to implement the customer software early on without the system being available on site. PI supplies a suitable software that can be used to simulate a complete hexapod system (hexapod mechanics and controller) as a virtual machine on the host-PC. This allows the customers to develop, test, and optimize user programs even before the system is delivered.
For more information about this software, please contact your sales or service representative.
User Manual C887T0001
Description of PIHexapodEmulator software
Robot Operating System (ROS)
Robot Operating System (ROS)
The Robot Operating System (ROS) is a flexible framework for developing software for robotics. It is a set of tools, software libraries, and rules that help you build and control complex robot applications.
For support, PI offers a ROS driver with which PI hexapods can be integrated into a ROS environment. The PI hexapods can comfortably be controlled with it by using the well known mechanisms from ROS. ROS additionally offers the possibility to visualize and simulate the application. For certain hexapods, models exist that are automatically available when the ROS driver is downloaded.
The download is available on the GitHub website:
More information can be found on the ROS website:




